
詳細產品說明
SUS304伺服電機自動圓瓶貼標機PLC控制
應用
該伺服電機自動包裝貼標機適用於食品,化工,製藥,化妝品,文具,CD光盤,紙箱,盒子和各種油壺等各種扁平物體。自動包裝貼標機適用於

特徵
| 運作方式 | PLC控制系統使貼標機易於操作 |
| 材料 | 貼標機主體由SUS304不銹鋼製成 |
| 組態 | 我們的貼標機採用著名的日本,德國,美國,韓國或台灣品牌零件 |
| 靈活性 | 客戶可以選擇添加打印機和打碼機;可以選擇是否與Converyer連接。 |
技術參數

| 名稱 | 自動包裝貼標機 |
| 貼標速度 | 60-300個/分鐘 |
| 物體高度 | 25-95毫米 |
| 物體厚度 | 12-25毫米 |
| 標籤高度 | 20-90毫米 |
| 標籤長度 | 25-80毫米 |
| 標籤輥內徑 | 76毫米 |
| 標籤輥外徑 | 350毫米 |
| 貼標精度 | ±0.5毫米 |
| 電源供應 | 220V 50 / 60HZ 2KW |
| 打印機耗氣量 | 5Kg / m2(如果加上編碼機) |
| 貼標機尺寸 | 2500(長)×1250(寬)×1750(高)mm |
| 貼標機重量 | 150公斤 |
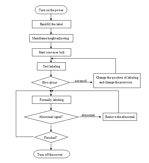
運行流程圖

電路原理圖

詳細顯示

包裝與運輸

· 港口: 上海
· 包裝細節: 木箱出口包裝
· 交貨細節: 通常在收到付款後12-15天
相信我們, VKPAK ,您的好選擇!快速響應您的要求!
我們的服務
1.根據您的特定標籤要求為您提供專業的標籤解決方案。
2.下訂單後為您提供高質量的貼標機。
3.盡量縮短交貨時間以滿足您的需求。
4.收到我們的機器後,為您提供終身免費的技術支持。
常問問題
1.您擁有哪種貼標機?
尊敬的客戶,我們擁有用於圓形容器和平坦表面的自動和半自動貼標機。一些模型用於一個標籤,另一些模型用於兩個標籤,甚至更多。我們可以根據您的特定貼標情況設計機器。
因此,請隨意向我們發送您的標籤要求,我們將為您提供令人滿意的標籤解決方案。
2.可以加裝打碼機打印日期和批號嗎?
是的,您可以選擇添加打碼機以打印所需的字母和編號。
它是熱郵票,最多可以打印三行。
3.我們應該提供什麼信息來檢查合適的型號?
請向我們發送您的容器和標籤以及容器和標籤尺寸的圖片。
請盡可能告訴我們您使用哪種標籤。 (例如,無論標籤是成捲還是成片的,都可以使用自粘性,可膠水,熱膠水等。)然後,我們將讓您檢查合適的型號。
標籤: 工業貼標機,玻璃瓶貼標機









